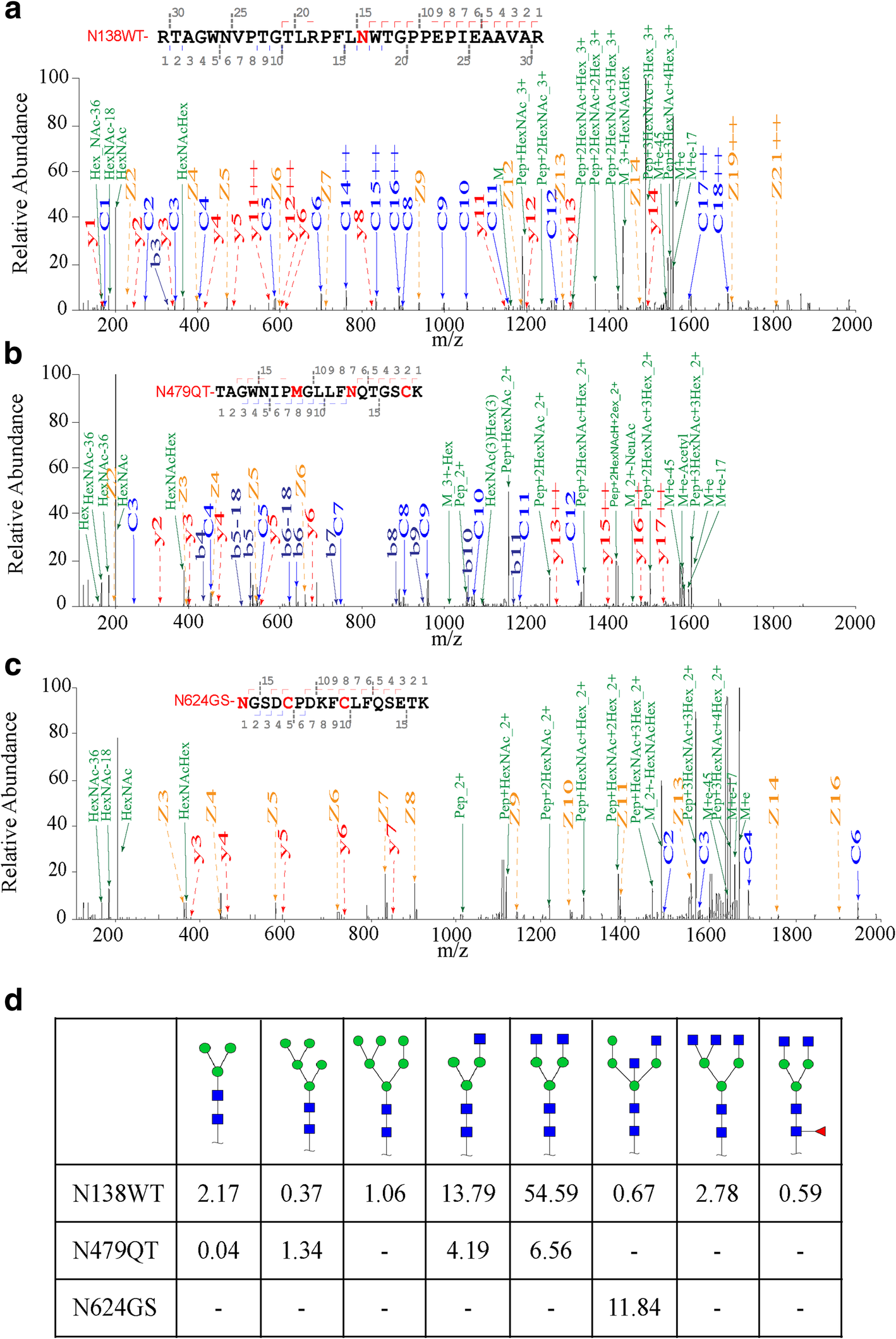
Fig. 3

N-glycosylation analysis of rhLF. a MS/MS spectra of N-glycopeptide RTAGWNVPTGTLRPFLNWTGPPEPIEAAVAR (AA 122–152) of rhLF. b MS/MS spectra of N-glycopeptide TAGWNIPMGLLFNQTGSCK (AA 467–485) of rhLF. c MS/MS spectra of N-glycopeptide NGSDCPDKFCLFQSETK (AA 627–641). d Percentage distributions of glycoforms were calculated by relative peak area average values. Green circle represent mannose; blue square represents N-acetylglucosamine; red triangle represents fucose.